
贯彻党的十九大绿色思想
开展腐植酸田间深情对话
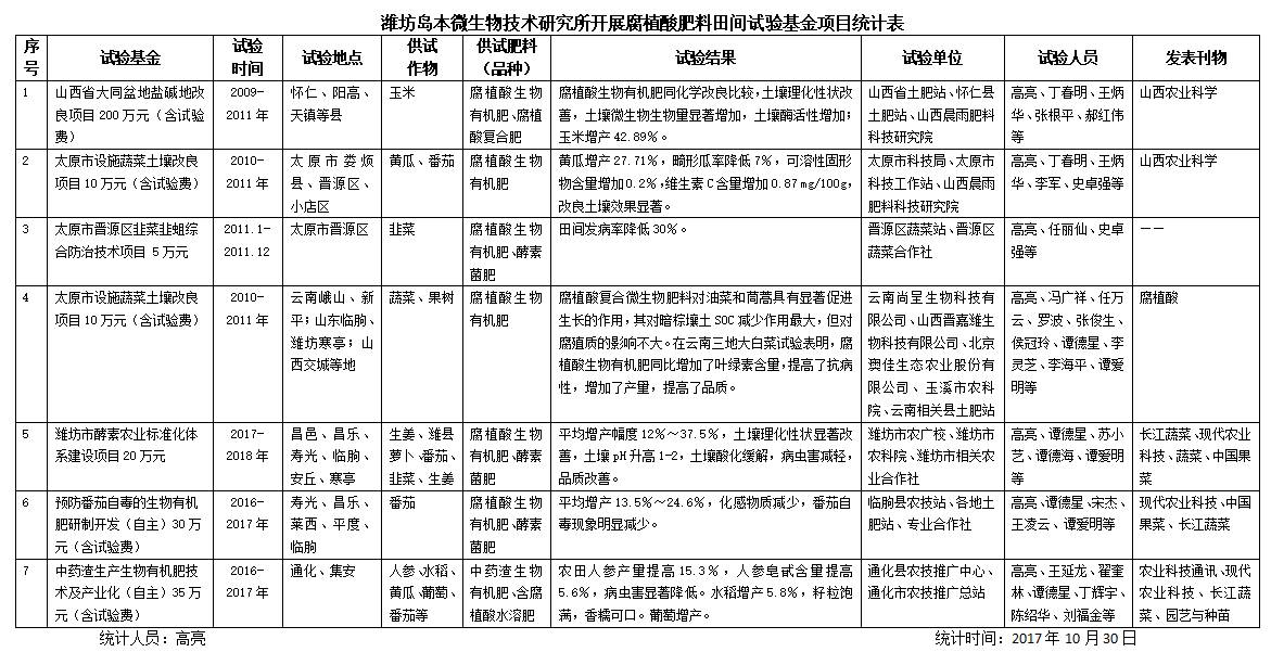
——田间深情系列对话之五:来自潍坊岛本微生物技术研究所基金项目成果
值此全国人民喜庆十九大的欢乐时刻,一个个“人与自然和谐共生、绿水青山就是金山银山、像对待生命一样对待生态环境、国家粮食安全、健康中国战略、绿色发展、环境问题、生态系统保护”等赋予新时代的绿色音符,让腐植酸人更加兴奋。让土肥和谐起来,让田园健康起来,让生态美好起来,加快腐植酸与大地母亲深情对话的步伐尤为重要。中国腐植酸工业协会自2017年10月20日起,组织编发“贯彻党的十九大绿色思想,开展腐植酸田间深情对话”系列报道,以激励腐植酸肥料行业自觉奋发向上。今日编发报道之五,来自潍坊岛本微生物技术研究所基金项目田间试验成果,以简表示之(一);同时编发来自潍坊昌邑地区生姜施用生物腐植酸肥料现场报道(二)。
(一)
(二)
又到生姜收获季,“蚯蚓缠姜”好景象
——来自潍坊昌邑地区生姜施用生物腐植酸肥料现场报道
金秋十月份是潍坊生姜(大姜)收获的季节,也是姜农最忙碌、最开心的日子。潍坊生姜已有500多年的栽培历史,在国内外市场上占据重要地位。据统计,全市生姜种植面积45万亩,主要集中在安丘(20万亩)、昌邑(15万亩)、青州(9万亩)、坊子、寒亭、昌乐、诸城、高密等地,年总产量约为2×10^9kg。2014年12月29日,国家商务部批准发布“中国·昌邑生姜价格指数”,这是潍坊市继“中国·寿光蔬菜价格指数”后又一全国性指数。
潍坊生姜栽培区域广、面积大、种植时间长、重茬率高,土壤酸化、次生盐渍化、农药化肥残留量大,土传病虫害严重、抗药性强,加之长期以来的土壤熏蒸等农艺措施,造成土壤生产性能降低,已经严重影响到生姜未来产业的发展。
2017年初,针对生姜种植生产问题,潍坊岛本微生物技术研究所与潍坊市酵素农业科技开发重点实验室,协同青岛力力惠生物科技股份有限公司、西安壹格生物科技有限公司在昌邑、安丘等地展开了12处酵素生姜腐植酸生物有机肥生产试验示范,每处试验面积4-12亩,示范面积850亩,取得了良好效果,赢得了姜农的广泛赞誉。
试验示范地之一:昌邑市北孟镇池前村金乐祥5亩腐植酸生物有机肥生姜试验,沟深28cm,株行距23cm×63cm,折合4763株/亩,2017年10月13日经现场实测,鲜姜产量为13789.5kg,70%折合产量9652.65kg,平均单株块茎重2.895kg,为特等姜。
试验示范地之二:昌邑市昌邑镇李戈庄村刘培功4亩腐植酸生物有机肥生姜试验,沟深23cm(试验表明,沟浅影响产量500kg以上),株行距23cm×65cm,折合4446株/亩,2017年10月21日现场测产,鲜姜产量11226kg,70%折合产量7856.2kg,平均单株块茎重2.525kg,大部分为特等姜。
上述两地试验中还发现,生姜植株健壮,病虫害很少,在挖姜的过程中经常出现“蚯蚓缠姜”的现象。经实验室土壤微生物分析结果表明,土壤中细菌总数平均达(3.76-12.58)×10^6cfu/g,其中放线菌平均达(4.85-7.63)×10^6cfu/g、真菌平均达(0.52-2.17)×10^6cfu/g、藻类平均达(0.85-12.76)×10^5cfu/g,放线菌和藻类数量增加显著,土壤生物肥力显著提高。
大量试验统计发现,凡是应用生物腐植酸有机肥作基肥,生姜植株健壮,病虫害少,姜块鲜黄、光滑、舒展,极少出现姜瘟病、癞皮病,土壤连坐障碍得到有效改善,生姜亩增产500-2500kg,增产率10%-25%。
(潍坊岛本微生物技术研究所高亮 供稿)